宁夏回族自治区卫生健康委员会医师资格考试领导小组办公室 公 告
宁夏回族自治区卫生健康委员会
医师资格考试领导小组办公室
公 告
2019年第01号
根据《中华人民共和国执业医师法》和《医师资格考试暂行办法》规定,现公告2019年医师资格考试有关事项:
一、时间安排
(一)网上报名时间:公告之日起至2019年1月28日24时,具体事宜可咨询报名所在地考点办公室。现场确认时间:2019年2月21日-2月28日。
(二)实践技能考试时间:乡村全科执业助理医师、口腔、公卫、中医类别为:2019年6月15日-6月21日,临床类别为2019年6月10日-6月23日,考试前一周登录国家医学考试网打印准考证。实践技能考试合格分数线为60分。
(三)医学综合笔试全国统一考试时间:
1、中医类别执业助理医师资格考试,乡村全科执业助理医师资格考试时间:2019年8月24日,上午9:00—11:30,下午14:00—16:30。
2、临床、中医类别执业医师资格考试时间:2019年8月24日、25日两天,上午9:00—11:30,下午14:00—16:30。
3、军事医学执业助理医师加试考试时间:2019年8月23日,下午17:00—17:30。
4、军事医学执业医师加试考试时间:2019年8月23日,下午17:00—18:00。
5、短线医学专业加试(仅限院前急救岗位和儿科专业)考试时间:2019年8月23日,下午17:00—17:30。
6、临床执业助理医师实行计算机化考试:2019年8月23日上午9:00—11:00,下午14:00—16:00。
7、口腔、公共卫生类别和中医类别中西医结合专业执业助理医师全部实行计算机化考试,时间:2019年8月24日上午9:00—11:00,下午14:00—16:00。
8、口腔、公共卫生类别和中医类别中西医结合专业执业医师全部实行计算机化考试,时间:2019年8月24日、25日两天,上午9:00—11:00,下午14:00—16:00。
执业医师合格分数线为360分,执业助理医师合格分数线为180分。
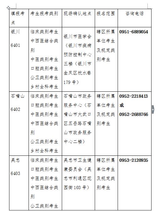
二、宁夏考点设置



三、现场确认审核
(一) 考生本人持相关资料到各考点进行现场确认,考生现场确认需携带:医师资格考试网上报名成功通知单原件一张、有效身份证件、毕业证原件及复印件,医师资格考试试用期考核证明原件,已获得执业助理医师资格报考执业医师的考生,需提交执业助理医师报考执业医师执业期考核证明原件、执业助理医师资格证书和执业注册证书原件及复印件。
(二)交与上传照片同底小二寸白底彩色照片2张,贴在身份证复印件右下角,需在照片背面写上姓名。
(三)交纳考试报名费:实行网上缴费,考生到现场确认后登录国家医学考试网进行缴费(切记报名用户名和密码),我区考生网上缴费时间在2019年2月21日—3月15日,过期未缴费视为自动放弃考试。
(四)从2019年起,不再受理个人报名信息修改,请考生认真确认报名信息并签字,同时留下手机号。签字确认后的报名信息一律不得更改,考生对报名信息的真实、准确性负责。
(五)持外省市医学院校毕业证书在宁夏各考点报名的考生,请提供在教育部门指定的高等教育学历查询网站(学信网)查询结果并打印;持军队院校毕业证书同时提供学历认证报告书,否则因此而延误报考,后果自负。
四、其他事项
(一)军事、加试考生全部集中区直考点审核确认。
(二)网上支付结果咨询与查询:易宝支付24小时支付热线4001-500-800。
(三)有关信息请考生随时关注宁夏回族自治区卫生健康委员会网站或宁夏医学会网站。
宁夏医师资格考试领导小组办公室
2019年2月12日

宁公网安备 64010402000805号